Highlights
- China has created a national evaluation system for carbon peaking and carbon neutrality that makes provincial party committees directly accountable for emissions, energy consumption, and green development targets starting in 2026.
- Provinces will be rated excellent, qualified, or unqualified based on control indicators including total carbon emissions, coal and oil consumption, and non-fossil energy shareโwith poor performance triggering political consequences including party discipline referrals.
- This enforcement framework signals a shift in China's industrial cost structure, potentially benefiting clean energy and efficiency sectors while increasing pressure on energy-intensive manufacturing and coal-linked growth.
China has moved from climate promises to administrative enforcement. A new framework issued by the Chinese Communist Party Central Office and the State Council creates a national evaluation system for โcarbon peaking and carbon neutrality,โ beginning with the 2026 assessment year. The policy does more than restate Beijingโs 2030 goals. It makes provincial party committees and governments answerable for carbon emissions, coal and oil consumption, non-fossil energy growth, industrial efficiency, transport, buildings, public institutions, carbon markets, and forest carbon sinks. In plain English: China is turning carbon control into a performance scorecard for regional leaders.
The Big Shift: Climate Targets With Career Consequences
The most important update is enforcement. Provinces will be rated excellent, qualified, or unqualified. A province can be judged unqualified if it misses even one core control indicator or three supporting indicators. Poor results can trigger written rectification reports, warnings, official interviews, and referral to party discipline and personnel authorities. That means carbon performance is no longer just an environmental benchmark. It isnow part of political management.
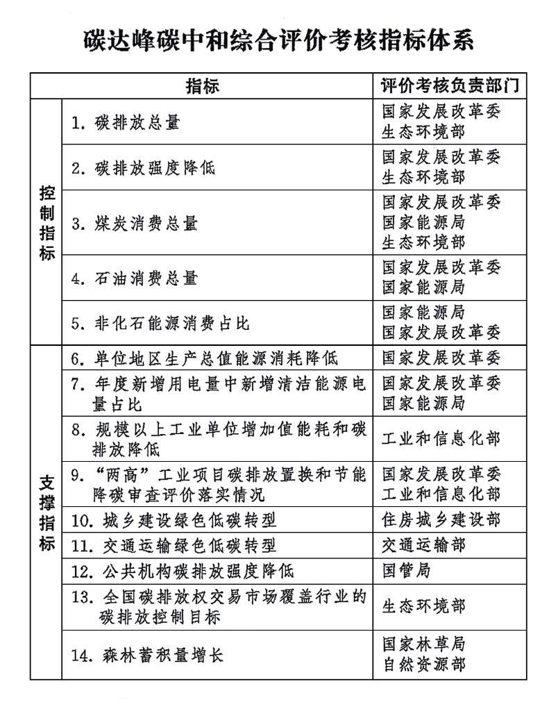
What Beijing Will Measure
The system divides indicators into two categories. The harder โcontrolโ indicators include total carbon emissions, carbon-intensity reduction, coal consumption, oil consumption, and the share of non-fossil energy. The supporting indicators cover energy efficiency, clean power growth, industrial energy and carbon reductions, scrutiny of โtwo highโ industrial projects, green urban development, low-carbon transport, public-sector carbon intensity, carbon-market coverage, and forest stock growth.
A table below assigns responsibility across key ministries, including the National Development and Reform Commission, Ministry of Ecology and Environment, National Energy Administration, Ministry of Industry and Information Technology, Ministry of Housing and Urban-Rural Development, Ministry of Transport, National Government Offices Administration, National Forestry and Grassland Administration, and Ministry of Natural Resources.
Why This Matters to Business
For Western companies, this is not abstract climate bureaucracy. It could reshape Chinaโs industrial cost structure. Energy-intensive projects may face tighter approval standards, carbon replacement requirements, and closer scrutiny. Clean energy, grid equipment, batteries, EVs, industrial efficiency technology, and low-carbon materials may benefit. Heavy industry, coal-linked growth, and high-emissions manufacturing may face more pressure.
The Strategic Signal
China is blending central planning, market mechanisms, and personnel discipline. The West should read this as industrial policy with enforcement teethโnot merely climate messaging.

Caveats
This framework comes from Chinese state-affiliated media and official channels. Claims, targets, and implementation outcomes should be independently verified before business or investment decisions.
0 Comments
No replies yet
Loading new replies...
Moderator
Join the full discussion at the Rare Earth Exchanges Forum →